Tervetuloa Pohjoisen Keski-Suomen työllisyysalueelle!

Pohjoisen Keski-Suomen työllisyysalueen toiminta tähtää työllisyyden parantamiseen Pohjoisessa Keski-Suomessa. Työllisyysalue on yhtenäinen maantieteellisesti tarkasteltuna ja työssäkäyntialueena. Alueen kunnilla on yhteinen tahto pitää työllisyysalue elinvoimaisena ja tuottaa vaikuttavia työllisyyspalveluita.
Pohjoisen Keski-Suomen työllisyysalue maantieteellisesti

Pohjoisen Keski-Suomen työllisyysalue koostuu 13 kunnasta ja sijaitsee Keski-Suomen pohjoisosassa. Vastuukuntana toimii Äänekosken kaupunki. Alue on maantieteellisesti hyvin laaja, ja pinta-alaa on noin 11 366 km2. Hankasalmelta Pihtiputaalle on etäisyyttä noin 145 km.
Työllisyysalueen muodostavat Hankasalmi, Kannonkoski, Karstula, Kinnula, Kivijärvi, Konnevesi, Kyyjärvi, Laukaa, Pihtipudas, Saarijärvi, Uurainen, Viitasaari ja Äänekoski.
Alueen suurimman keskukset ovat Äänekoski, Saarijärvi, Viitasaari ja Laukaa. Alueen ulkopuolella vaikuttavia keskuksia ovat Jyväskylä (n. 29km), Kuopio (n. 100km) ja Keuruu (n. 80km).
Palvelua tarjotaan kaikissa työllisyysalueen kunnissa. Asiantuntijat työskentelevät neljällä virkapaikalla, joista he liikkuvat ympäröivissä kunnissa. Virkapaikkoina toimivat Äänekoski, Laukaa, Saarijärvi ja Viitasaari.
Ympärillä 9 työllisyysaluetta

Työllisyysalueen ominaispiirteitä
Kuntien moninaisuus, resurssit ja palvelut
Pohjoisen Keski-Suomen työllisyysalue muodostuu 13 kunnasta, joilla on hyvin erilaisia piirteitä. Kuntien moninaisuus näkyy mm. väestörakenteessa, elinkeinoelämässä ja maantieteessä.
Äänekoski toimii vastuukuntana ja on alueen teollisuuskeskus. Se on selvästi suurin työllistäjä ja sen työpaikkaomavaraisuus on korkea. Laukaa ja Uurainen nähdään myös Jyväskylän kehyskuntina, joiden asukkaat pendelöivät paljon Jyväskylään töihin. Näihin kasvukuntiin muuttaa paljon lapsiperheitä.
Pienemmät kunnat kuten Kivijärvi, Kyyjärvi, Kinnula ja Kannonkoski ovat pääosin maaseutupaikkakuntia, joissa elinkeinoelämä perustuu maa- ja metsätalouteen sekä julkisiin palveluihin. Näissä, kuten kaikissa muissakin työllisyysalueen kunnissa, tavataan usein väestön ikääntymisen haasteita.
Yhteisenä haasteena työllisyysalueen kunnissa nähdään työvoiman saatavuus, kuten monilla muillakin maaseutualueilla Suomessa. Syinä tähän on esimerkiksi väestön ikääntyminen, negatiivinen väestönkehitys ja työmarkkinoiden kohtaanto-ongelmat.
Yritykset ja toimialat
Pohjoisen Keski-Suomen työllisyysalueen kuntien toimialajakauma painottuu etenkin teollisuuteen, rakentamiseen ja kuljetukseen sekä varastointiin. Yrityksiä alueella on yhteensä noin 12 000 kappaletta, mutta todellisten aktiivisten yritysten määrä on pienempi. Osalla tilastoiduista yrityksistä ei ole aktiivista liiketoimintaa.
Työpaikkaomavaraisuus
Työpaikkaomavaraisuus vaihtelee, mutta monissa kunnissa se on pääosin korkea. Tämä tarkoittaa sitä, että kunnassa asuvien työllisten määrä on lähellä kunnassa sijaitsevien työpaikkojen määrää. Äänekoskella, Kyyjärvellä ja Viitasaarella omavaraisuus on ollut vuonna 2023 yli sata, mikä tarkoittaaa sitä, että kunta työllistää myös muiden kuntien asukkaita.
Uuraisilla ja Laukaassa asuinkunnan ulkopuolella työssäkäyviä on enemmän kuin asuinkunnassa työssäkäyviä. Kivijärvellä ja Hankasalmella pendelöinti kunnan ulkopuolelle on myös tyypillistä, ja lähes yhtä moni pendelöi, kuin käy työssä omassa asuinkunnassaan. Hyvät liikenneyhteydet mahdollistavat työpaikan löytymisen lähikunnista.
Koulutus ja oppilaitokset
Koulutustarjonta pohjoisen Keski-Suomen alueella keskittyy toisen asteen koulutukseen sekä aikuiskoulutukseen. Tavoitteena on vastata paikallisten yritysten ja työelämän tarpeisiin.
Keskeinen toimija on Pohjoisen Keski-Suomen ammattiopisto (POKE). Pokella on toimipisteitä Äänekoskella, Laukaassa, Saarijärvellä ja Viitasaarella. Koulutuksia on mm. Kaupan- ja hallinnon alalta, maa- ja metsätalouden alalta, palvelualoilta, tekniikan- ja ICT:n aloilta sekä sosiaali- ja terveysalalta. Poke on mukana kahdeksan vuoden mittaisessa toisen asteen toiminnanohjauskokeilussa. Kokeilu tarjoaa mahdollisuuksia vastata työnantajien osaamistarpeisiin kouluttamalla työnhakija-asiakkaita työelämälähtöisesti.
Alueella on myös useita lukioita mm. Äänekoskella, Viitasaarella ja Saarijärvellä, Pihtiputaalla, Kinnulassa, Konnevedellä ja Karstulassa. Niissä kunnissa, joissa omaa lukiota ei välttämättä ole, on toisen asteen opiskelu järjestetty seudullisessa yhteistyössä. Tällainen yhteistyö toimii esimerkiksi Kannonkoskella.
Aikuiskoulutusta tarjoaa POKE:n lisäksi myös yksityiset oppilaitokset.
Korkeakoulututkintoa varten hakeudutaan yleensä Jyväskylään. Jamk (Jyväskylän ammattikorkeakoulu) tarjoaa monimuoto-opintoja ja etäopetusta, mikä mahdollistaa opiskelun myös pohjoisessa Keski-Suomessa.
POKE tekee yhteistyötä ammattikorkeakoulujen kanssa ja tarjoaa mm. polkuopintoja, joiden kautta voi siirtyä korkeakoulututkintoihin.

Arvot ja tavoitteet
Asiakas
Oikeudenmukaisuus, yhdenvertaisuus, asioinnin helppous ja sujuvuus. Vahvistamme lähipalvelumallia. Tavoitteena on työn ja tekijän parempi kohtaaminen ja työttömyystilanteen helpottaminen haastavassa taloudellisesssa tilanteessa.
Henkilöstö
Arvostus, luottamus ja joustavuus. Meillä on motivoitunut ja sitoutunut henkilöstö. Tavoitteena on ylläpitää jatkuvasti oppivaa ja asiantuntevaa henkilöstöä, joka on motivoitunut ja sitoutunut tehtäväänsä.
Palvelut
Tehokkaat palvelut ja työmarkkinalähtöisyys. Välitämme tehokkaasti työtä. Tavoitteena on oikea-aikaiset ja tehokkaasti kohdennetut palvelut. Tavoitteena on myös palveluprosessien ja -rakenteiden suorituskyvyn parantaminen.
Talous
Ennakoitavuus, kustannustehokkuus, tarkoituksenmukaisuus ja läpinäkyvyys. Haluamme olla taloudellisesti tehokkaita ja avoimia. Tavoitteena on resurssien oikea mitoitus suhteessa lakisääteiseen tehtävään, sekä talouden tasapainon ylläpitäminen. Tiedolla johtaminen ohjaa toimintaa.

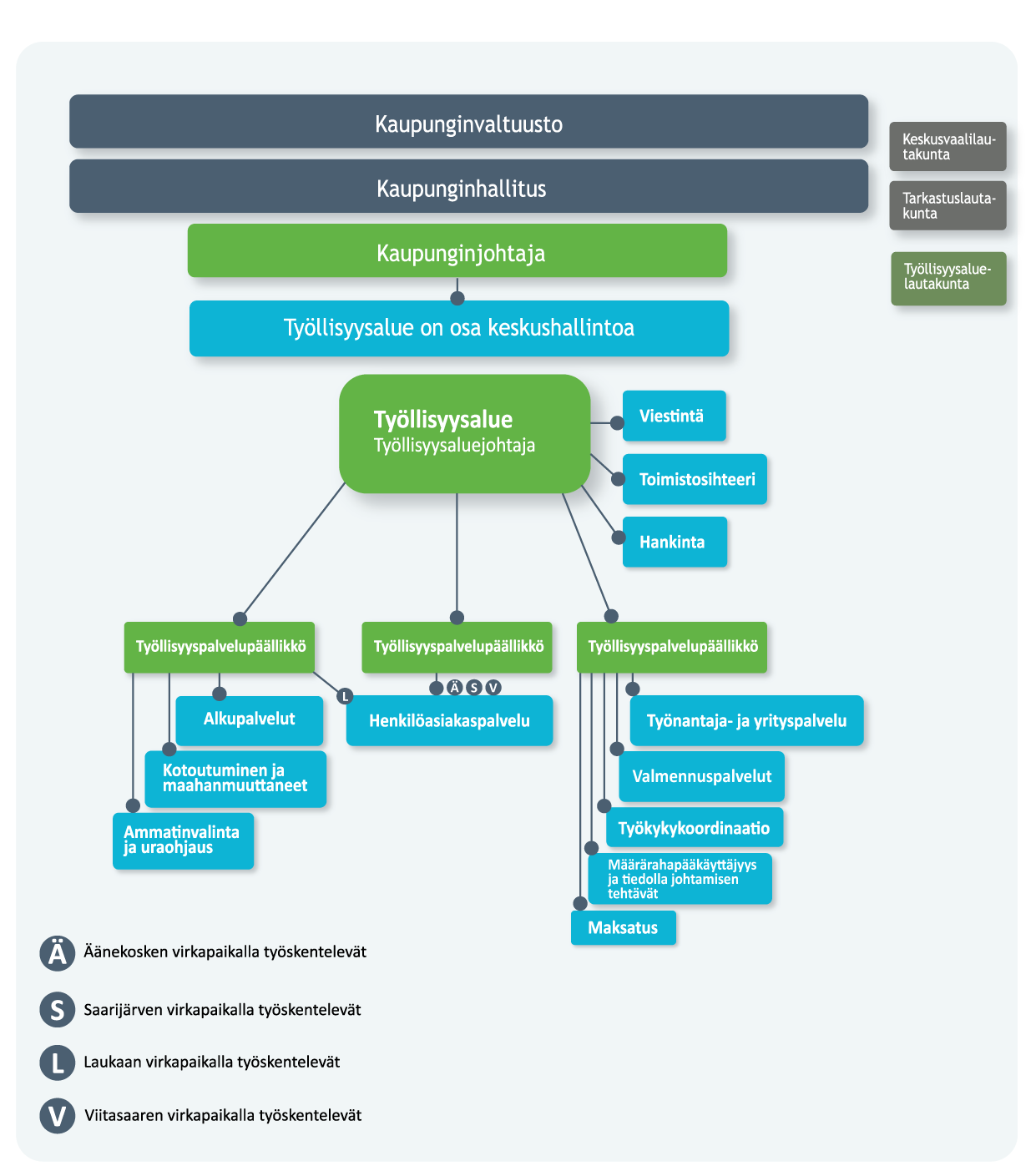
Organisaatio
Työllisyysalueella työskentelee yhteensä noin 69 henkilöä. Voit tarkastella ogranisaation rakennetta alla olevasta kaaviosta.

Avainlukuja vuonna 2025
Lähde: KEHA-keskuksen julkaisema Työllisyyskatsaus ja Työnvälitystilasto sekä KEHA-keskuksen ylläpitämä Mylly-tietovaranto.
Asiakasmäärät ja avoimet työpaikat
- Asiakkaita: Vuoden 2025 4. kvartaalilla keskimäärin 7023 asiakasta (kaikki työllisyyskoodit), joista työttömiä ja lomautettuja asiakkaita oli keskimäärin noin 4017 henkilöä kuukaudessa. Eniten työttömiä ja lomautettuja asiakkaita oli vuoden lopulla Äänekoskella, Laukaassa, Saarijärvellä, Viitasaarella ja Pihtiputaalla.
- Työttömiä työnhakijoita, vuoden 2025 keskiarvo: 4088 henkilöä kuukaudessa
- Työttömyysaste: Vuoden 2025 työttömyysasteen keskiarvo työllisyysalueella oli 13%. Koko Keski-Suomessa 13,8% ja koko Suomessa 11,8%
- Virta työttömyyteen 3kk: Vuoden 2025 4. kvartaalilla 49,5 %.
Virta työttömyyteen -luvuilla tarkoitetaan osuutta työttömistä työnhakijoista, jotka ovat aloittaneet työttömyyden kolme kuukautta aikaisemmin ja ovat yhä työttömänä tarkasteluhetkenä. - Lomautettuja: Keskimäärin 393 henkilöä kuukaudessa vuoden 2025 aikana.
- Avoimia työpaikkoja: Keskimäärin 426 avointa työpaikkaa kuukaudessa vuoden 2025 aikana.
Huom! Avoimien työpaikkojen määrien laskemisessa on ollut ongelmia KEHA-keskuksessa, joten ilmoitettujen paikkojen määrät eivät vastaa täysin todellisuutta. Tilastointiongelma koskee koko Suomea.
Suunnitelmien ajantasaisuus ja asiakastyytyväisyys
Koko Suomen keskimääräinen tyytyväisyys 2025 aikana oli 3,64.
Palvelumalli

Palvelumallissa lähdetään liikkeelle työllisyysalueen koko ekosysteemistä ja hankinnoista, jota pohjimiltaan ohjaa lainsäädäntö. Taustalla toimivat tiedolla johtaminen sekä ennakointi ja hallintopalvelut. Asiakkaan palvelupolku koostuu kolmesta pääkomponentista:
- Tieto, ohjaus ja neuvonta
- Työnvälitys
- Muut palvelukorit
Tieto, ohjaus ja neuvonta on tarkoitettu kaikille asiakasryhmille, ja sitä tarjoavat asiointipalvelut ja neuvontapuhelinpalvelut. Työnvälitys on suunnattu työnhakijoille ja työnantajille. Muista palvelukoreista löytyy esimerkiksi osaamisen vahvistamisen palveluja ja työllistymistä tukevia palveluja. Palvelumalli tähtää asiakkuuden päätökseen, eli siihen, että asiakas ei enää tarvitse työllisyysalueen palveluja.
